3284761899@qq.com
021-57180359
首页
关于博森
资讯中心
产品中心
服务中心
人力资源
联系我们
EN
首页
企业简介
总经理致辞
企业文化
公司新闻
行业动态
产品总汇
推荐产品
客户服务
资料下载
用人理念
招聘信息
联系方式
在线反馈
产品总汇
All products
产品推荐
Hot products
产品系列导航
高压真空断路器
SBSV3-12系列户内高压固封式真空断路器
SBSV3-24系列户内高压固封式真空断路器
SBSV1-12系列户内高压真空断路器
保护控制单元
SBS-DMP9000系列保护控制单元
SBS-DMP100系列保护控制单元选型
SBS-DMP100E系列保护控制单元选型
SBS-DMP100H系列保护控制单元选型
开关状态综合指示仪表
SBSXK-003/004/005系列开关状态综合指示仪表
智能操控装置
SBSXK-006/006E型开关柜智能操控装置
SBSXK-007型开关柜智能操控装置
SBSXK-008型开关柜智能操控装置
智能型万能断路器
BSBSW2-2000万能式断路器
BSBSW2-3200万能式断路器
BSBSW2-6300万能式断路器
塑壳断路器
BSBSM5-63塑料外壳式断路器
BSBSM5-125塑料外壳式断路器
BSBSM5-250塑料外壳式断路器
BSBSM5-400塑料外壳式断路器
BSBSM5-630塑料外壳式断路器
BSBSM5-800塑料外壳式断路器
BSBSM5-1600塑料外壳式断路器
高分断小型断路器
BSBSB2小型断路器
BSBSB2(H)小型断路器
高分段小型漏电断路器
BSBSB2LE漏电断路器
双电源自动转换开关
BSBSQ1-63M/3P双电源自动转换开关
BSBSQ1-63M/4P双电源自动转换开关
BSBSQ1-63N/3P双电源自动转换开关
BSBSQ1-63N/4P双电源自动转换开关
BSBSQ1-63L/3P双电源自动转换开关
BSBSQ1-63L/4P双电源自动转换开关
BSBSQ2-100Y/3P双电源自动转换开关
BSBSQ2-100Y/4P双电源自动转换开关
BSBSQ2-100F/3P双电源自动转换开关
BSBSQ2-100F/4P双电源自动转换开关
BSBSQ2-255/3P双电源自动转换开关
BSBSQ2-255/4P双电源自动转换开关
BSBSQ2-630/3P双电源自动转换开关
BSBSQ2-630/4P双电源自动转换开关
BSBSQ3-100双电源自动转换开关
BSBSQ3-125L双电源自动转换开关
BSBSQ3-125S双电源自动转换开关
BSBSQ3-125SA双电源自动转换开关
BSBSQ3-125NA双电源自动转换开关
BSBSQ3-125N双电源自动转换开关
BSBSQ3-125C双电源自动转换开关
BSBSQ3-250双电源自动转换开关
BSBSQ3-250L双电源自动转换开关
BSBSQ3-250S双电源自动转换开关
BSBSQ3-250SA双电源自动转换开关
BSBSQ3-250NA/3P双电源自动转换开关
BSBSQ3-250NA/4P双电源自动转换开关
BSBSQ3-250N/3P双电源自动转换开关
BSBSQ3-250N/4P双电源自动转换开关
BSBSQ3-250C/3P双电源自动转换开关
BSBSQ3-250C/4P双电源自动转换开关
BSBSQ3-400NA/3P双电源自动转换开关
BSBSQ3-400NA/4P双电源自动转换开关
BSBSQ3-400N/3P双电源自动转换开关
BSBSQ3-400N/4P双电源自动转换开关
BSBSQ3-400C/3P双电源自动转换开关
BSBSQ3-400C/4P双电源自动转换开关
BSBSQ3-630/3P双电源自动转换开关
BSBSQ3-630/4P双电源自动转换开关
BSBSQ3-630S双电源自动转换开关
BSBSQ3-630SA双电源自动转换开关
BSBSQ3-1600/3P双电源自动转换开关
BSBSQ3-1600/4P双电源自动转换开关
负荷隔离开关
BSBSG2-160/3P负荷隔离开关
BSBSG2-160/4P负荷隔离开关
BSBSG2-250/3P负荷隔离开关
BSBSG2-250/4P负荷隔离开关
BSBSG2-630/3P负荷隔离开关
BSBSG2-630/4P负荷隔离开关
BSBSG2-1600/3P负荷隔离开关
BSBSG2-1600/4P负荷隔离开关
交流接触器
BSBSC2-D18交流接触器
BSBSC2-D25交流接触器
BSBSC2-D32交流接触器
BSBSC2-D40交流接触器
BSBSC2-D50交流接触器
BSBSC2-D63交流接触器
BSBSC2-D80交流接触器
BSBSC2-D95交流接触器
电力仪表
SBS204Z(E)网络(多功能)电力仪表
三相电子式多功能电能表
SBSDTSD6860系列三相电子式多功能电能表
多功能谐波表
SBS204H系列多功能谐波表
集成监控系统
SBS-9000集成监控系统
SBS-9000.NET电力调度自动化系统
电动机智能监控系统
SBS-DJB-500系列电动机智能监控系统
SBS-DJ86系列电动机智能监控系统
电动机保护器
SBS-DJB1系列电动机保护器
电力电容保护器
SBS-DJC系列电力电容保护器
产品查询
Product search
--请选择产品系列--
高压真空断路器
保护控制单元
开关状态综合指示仪表
智能操控装置
智能型万能断路器
塑壳断路器
高分断小型断路器
高分段小型漏电断路器
双电源自动转换开关
负荷隔离开关
交流接触器
电力仪表
三相电子式多功能电能表
多功能谐波表
集成监控系统
电动机智能监控系统
电动机保护器
电力电容保护器
产品展示
Products list
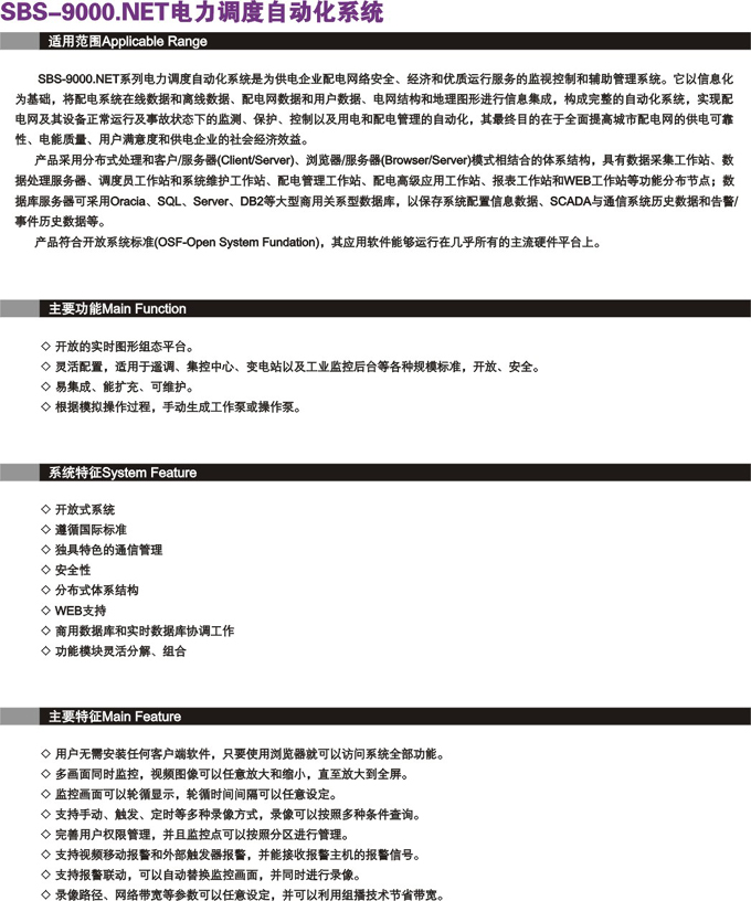
SBS-9000.NET电力调度自动化系统
浏览:1470
专业专注 品质坚守
关于博森
企业简介
总经理致辞
企业文化
资讯动态
公司新闻
行业动态
产品中心
产品总汇
推荐产品
客户服务
客户服务
资料下载
人力资源
用人理念
招聘信息
联系我们
联系方式
在线反馈
联系方式
电话:021-57180359 13917660868
传真:021-57417881
E-mail:
799799990@qq.com
地 址:上海市奉贤区奉城镇航塘路4377号
© 2019 上海博森电气有限公司 版权所有 备案号:
沪ICP备19034005号
业务咨询
021-57180359
传真
021-57417881
业务咨询